Modern IT has shifted from monolithic systems to microservices running across multi-cloud and hybrid environments. Kubernetes now sits at the center of this transformation, offering effortless scalability, automated deployments, self-healing, and the flexibility to run applications anywhere.

But with this power comes complexity. Kubernetes abstracts infrastructure into layers—nodes, pods, containers, services—and its workloads can spin up or vanish in seconds. This raises a critical challenge: how do teams gain clear, continuous visibility into such a dynamic environment?

As Kubernetes adoption surges—CNCF reports that 96% of organizations now use or evaluate it—observability has become essential. Teams need unified insights from metrics, logs, and traces to understand cluster behavior, troubleshoot faster, and keep applications reliable.

This webpage breaks down the fundamentals of Kubernetes observability, the challenges of monitoring ephemeral workloads, and how tools like Site24x7 help DevOps and IT teams maintain performance at scale.

Kubernetes Monitoring Guide

Master Kubernetes Monitoring

Access our free guide to mastering Kubernetes observability, overcoming monitoring complexity, and optimizing performance with unified metrics, logs, and traces.

End-to-end Kubernetes monitoring

Kubernetes offers dynamic scalability and cost-effectiveness through the abstraction of underlying application resources, such as compute, memory, and disk. These resources are presented as a single chunk of IT resources through APIs, resulting in a resilient, reliable, and robust end-user experience. Containers orchestrated by Kubernetes and connected with microservices enable developers to package and ship applications faster at scale, even within tight budgets. Running applications on Kubernetes-orchestrated containers provides benefits such as better fault isolation, superior resource usage, dynamic scaling, and interoperability.

Kubernetes monitoring starts at the cluster, namespace, nodes, and workloads that depend on the control plane or API server and various worker nodes. Components such as Kubernetes APIs, the cluster store (etcd), controller manager and controllers, and schedulers all run on the control plane. Additionally, Kubernetes nodes include pods, kubelets (agents), the networking layer (kube-proxy), the DNS, and the container runtime. Typically, IT teams monitor a few control planes and several worker nodes in production to understand how their Kubernetes infrastructure functions.

Application developers prefer Kubernetes due to its strength and how easy it is to follow a container-based approach. The lightweight container encapsulation and Kubernetes' ability to dynamically manage containers create an excellent combination for app development. Kubernetes APM goes beyond command-line access to metrics enabled by the Kube metrics API, using specific tools and practices to track particular performance metrics and maintain the functional health of applications. An independent Kubernetes observability platform like Site24x7 provides a comprehensive view of the entire infrastructure and application stack, with historical data and customizable dashboards along with alerting and reporting features.

Kubernetes monitoring challenges

Ephemerality: In contrast to traditional IT setups with dedicated bare metal servers, Kubernetes introduces multiple levels of abstraction. This means that components are ephemeral, lasting only seconds or minutes as applications are scheduled and rescheduled across various nodes based on availability. This can result in blind spots in observability. The numerous moving parts, such as pods, controllers, services, and containers, work together like an orchestra, making it difficult to pinpoint issues unless you have the right tools.

Visibility: Kubernetes provides a limited number of metrics through its onboard API. While these metrics are sufficient for basic functionality, they do not offer the depth required for complete observability. Tools like Site24x7 allow you to access a broader range of metrics, enabling you to delve deeper into granular data and understand the health and performance of your Kubernetes deployments.

Data deluge: Kubernetes generates a significant amount of observability data in the form of metrics, traces, and logs. However, this data is raw and scattered across sources, requiring skilled talent to aggregate, analyze, and transform it into actionable insights. This calls for a comprehensive observability platform with unified dashboards, like Site24x7.

Dynamic nature: Kubernetes' rapid deployment and ephemeral nature make troubleshooting challenging. To effectively manage the DevOps life cycle, a dedicated observability platform is essential for systematically recording and converging data to derive insights. Site24x7 serves as an interface between data and human intelligence, helping to centralize visibility and derive deeper insights through advanced analytics, thereby navigating the complexities of Kubernetes and ensuring smooth application operations.

While Kubernetes offers unparalleled scalability and agility, its dynamic nature can pose significant observability challenges. Site24x7 APM simplifies this complexity by providing centralized visibility into your entire Kubernetes environment. Gain in-depth insights into resource allocation, identify bottlenecks across services, and ensure the health of your deployments from a single, intuitive platform.

Kubernetes APM challenges

The customer may not be concerned about where your apps are running, but running them on Kubernetes-orchestrated containers poses observability challenges for IT teams due to the complex nature of Kubernetes. Its dynamic environment creates and removes pods in large numbers, making it crucial to have a modern observability solution that can monitor Kubernetes at both the infrastructure- and application-performance levels. Let's explore the main challenges of APM when running your applications on Kubernetes.

While Kubernetes handles the deployment of IT infrastructure to host your applications within containers, it can also overwhelm IT teams. When issues arise, it can be difficult for IT teams to trace every step to determine whether the problem is related to the underlying infrastructure or the application itself (such as buggy code). Although Kubernetes manages resources by moving an app to different nodes with sufficient memory to prevent crashes, it can also be challenging to keep track of all the activities. Teams constantly need to identify root causes, such as memory leaks or ineffective request handling, to make corrections, prevent app crashes, and ensure optimal end-user performance within budget constraints.

Kubernetes observability

Kubernetes observability combines Kubernetes monitoring of the infrastructure and Kubernetes APM for applications running inside Kubernetes environments. Kubernetes monitoring begins at the cluster and namespace level, then delves deeper into each layer, node, pod, container, and application component.

Tracing requests and responses in Kubernetes can be complex, but DevOps teams need to identify and resolve performance issues quickly. Compared to open-source Kubernetes tracing tools, Site24x7 Kubernetes tracing stands out for its superior scalability for handling large volumes of trace data with minimal overhead, making it ideal for high-traffic environments. It also includes powerful visualization and analysis features to find and fix bottlenecks and enhance performance in real time. Additionally, Site24x7 provides comprehensive technical support, including premium options for teams needing extra help, making it an essential resource for improving Kubernetes application performance.

Kubernetes APM utilizes specialized tools and practices to handle the dynamic, ephemeral nature of applications, allowing for the monitoring of specific performance metrics and maintaining application health in real time.

While Kubernetes monitoring focuses on tracking infrastructure components, Kubernetes APM monitors the application code running within pods to optimize performance, troubleshoot issues, and plan capacity. Accessing metrics via the Kube metrics API using the kubectl command provides only current metrics and lacks historical metrics or granular app performance data. With Kubernetes observability tools, IT teams can achieve both Kubernetes monitoring and Kubernetes APM to maximize performance, minimize detection and mitigation time, and ensure high uptime and reliability for end users.

Despite the advancements in streamlining IT operations, Kubernetes observability remains challenging for DevOps and IT teams due to the platform's complexity, which presents difficulties in monitoring numerous components at both macro and micro levels. Monitoring Kubernetes demands specialized tools and practices to handle its dynamic, ephemeral nature and measure specific performance metrics for maintaining application health.

The three pillars of Kubernetes observability

Kubernetes metrics

Kubernetes provides a set of default metrics, but using a monitoring platform like Site24x7 allows for a more detailed analysis by consolidating data from metrics, traces, and logs into a single platform for better observability. Site24x7 enables monitoring of various Kubernetes metrics, such as cluster, namespace, service, node, pod, container, deployment, and replica set metrics. The following are the performance metrics provided by Site24x7 to help analyze Kubernetes deployments and optimize cluster performance:

Cluster metrics provide insights into resource utilization across the entire cluster, including CPU, memory, disk, and pods.

Namespace metrics offer detailed information about individual namespaces, including CPU and memory usage, pod counts, and network traffic.

Service metrics track service health and performance, including CPU and memory usage, request and limit details, and data transfer rates at the node level.

Node metrics provide visibility into the health of individual nodes in the cluster, including resource utilization and replica set information.

Pod metrics offer a detailed look at individual pods, including their status, resource consumption, network activity, and restart counts.

Container metrics provide granular insights into container health, including CPU and memory utilization, network statistics, I/O utilization, and memory details.

Deployment metrics track the deployment process, including the desired and actual number of pods, replica set status, pod count, status, availability, and resource usage.

DaemonSet metrics track your configuration, availability, current schedule, deployment readiness, and more.

ReplicaSet metrics provide information about the number of replicas in a replica set, revealing the configured, labeled, ready, total, and desired ReplicaSets.

Kubernetes tracing

Site24x7 provides a commercial distributed tracing tool for your Kubernetes applications. While open-source tracing tools also offer customization and support for distributed tracing, a dedicated tool like Site24x7 saves you from the hassles of debugging with extended professional support.

Kubernetes logging

Kubernetes generates a considerable amount of data, with each pod, node, and cluster creating logs that accumulate over time. It is essential to have a proper system in place to collect, store, and analyze these logs. Site24x7 offers three types of Kubernetes logs that can be collected through the server monitoring agent running within your nodes: event logs, pod logs, and audit logs:

Kubernetes event logs

Kubernetes event logs

  • Event logs document events within the Kubernetes API server, such as pod creation, deletion, and updates. They contain information like timestamps, and they help in troubleshooting pod failures and understanding resource usage. Event logs assist in spotting suspicious activities and serve as the first source of information that can be further analyzed to find the root cause.
  • Pod logs capture the output and errors of pod processes generated by apps and services running within pods. They are crucial during debugging app-specific issues and monitoring app performance.
  • Audit logs record API requests made and sent to the Kubernetes API server. They contain timestamps and request and response codes; they also assist in security audits, tracking and fixing malicious activity, and checking cluster configuration changes for compliance.

By monitoring telemetry data across metrics, traces, and logs, Site24x7 allows you to gain a comprehensive view of your Kubernetes environment. This enables you to proactively identify and troubleshoot issues, and ensure the optimal performance of your containerized applications.

Site24x7 AppLogs simplifies log aggregation and management for your Kubernetes infrastructure. It includes centralized log management; real-time log streaming; advanced search and filtering; and log analysis, alerting, and security compliance. To implement AppsLogs, deploy the Site24x7 monitoring agent as a DaemonSet in your Kubernetes cluster. Logs are then collected and sent to the Site24x7 cloud platform for indexing and analysis. Use interactive dashboards and reports to visualize your Kubernetes app logs and improve troubleshooting and performance. Site24x7 AppLogs offers efficient query-based searches, enhanced security, and cost-effectiveness, ensuring the reliability and performance of your Kubernetes infrastructure and applications.

Other features

  • Site24x7 provides AI-powered anomaly detection in your Kubernetes environments and provides extensive RCA support to pinpoint issues anywhere in your cluster.
  • Site24x7's Guidance Reports help you spot gaps and loopholes in your Kubernetes setup, optimize your infrastructure for peak performance, secure your resources from intrusions and attacks, and analyze the entire cluster to find and fix gaps.
  • Site24x7 Kubernetes monitoring extends support to track resource quotas per namespace to ensure peak performance and avoid shortages. Site24x7 provides KPIs to track CPU, memory, storage, pods, services, ConfigMaps, and secrets allowable in your quota.
  • Site24x7 also provides out-of-the-box observability to forecast your Kubernetes infrastructure usage trends and supports capacity management at all levels to manage, plan, and strategically allocate your resources.

Installation

For a complete picture of how your Kubernetes clusters and their components are functioning, install the Site24x7 Kubernetes monitoring tool, now available for a wide variety of ecosystems. Site24x7 Kubernetes offers unified observability that seamlessly integrates multi-cloud and on-premises installations, and helps you maximize your operational efficiency and minimize your IT bills by constantly optimizing it with the help of AI-driven insights and troubleshooting.

Methods

Site24x7 Kubernetes monitors can be installed as DaemonSets (as a pod on every node in your cluster), using Helm charts (adding the Site24x7 Helm repository to deploy the agents), as sidecar containers in application containers, as DaemonSets on GKE Autopilot, and on Red Hat OpenShift.

Ecosystems

With Site24x7, monitor your Kubernetes resources in a variety of ecosystems, including: Azure Kubernetes Service (AKS), Amazon Elastic Kubernetes Service (EKS), AWS Fargate, Google Kubernetes Engine (GKE), Red Hat OpenShift, Rancher Kubernetes Engine, Digital Ocean, MicroK8s, Kind, K3S, Oracle Kubernetes Engine, and Linode Kubernetes Engine, with more being added.

The need for Kubernetes APM

While Kubernetes infrastructure monitoring is like keeping an eye on traffic flow and road conditions of a highway system, Kubernetes APM is akin to checking the engine of a vehicle that operates on that highway. Just as traffic jams or bad road conditions can make a highway unusable, an inefficient car will not be able to utilize the highway fully. Similarly, both Kubernetes infrastructure observability and Kubernetes application performance observability are crucial and interconnected.

It is therefore important for IT teams to monitor both aspects simultaneously to gain a comprehensive understanding of their Kubernetes environment. ManageEngine Site24x7 provides tools for both Kubernetes infrastructure monitoring and APM, allowing you to effectively manage your Kubernetes setup.

Kubernetes APM challenges

Here are the top observability challenges in Kubernetes APM:

  • Kubernetes lacks out-of-the-box support for APM data. It only provides infrastructure-level performance and does not delve into the application itself.
  • Container complexity challenges arise due to the difficulty of tracking every cluster, spotting errors, and troubleshooting. Since Kubernetes apps are microservices-based and typically involve multiple containers, it is necessary to monitor the performance of each container simultaneously and understand how one container impacts another to trace the root cause.
  • There are cloud-related challenges such as interoperability and logging issues.
  • Control challenges emerge due to the ephemeral nature of the components, as pods get created, destroyed, and auto-scaled.
  • Observability becomes a challenge due to the need for comprehensive instrumentation to observe the dynamic nature of the pod or container.
  • There are distributed tracing issues in Kubernetes that cut across infrastructure and microservices. These issues include eliminating manual instrumentation, handling an overwhelming amount of data, and lacking of front-end visibility.
  • Kubernetes applications also face logging challenges due to a lack of a standardized format, limited context, sprawl in namespaces, high volume, and the absence of centralized tooling and archiving systems.
  • Because it is difficult to spot overload and bottlenecks when applications are run on Kubernetes, it's challenging to optimize resources.
  • Moreover, teams managing Kubernetes applications face configuration and network issues due to misconfigurations and reporting failures.

An independent Kubernetes observability platform like Site24x7 helps you observe your entire Kubernetes infrastructure and application stack from one console. Site24x7 provides access to detailed metrics with a historical perspective along with AI-powered insights and intelligent automation to improve your monitoring effectiveness significantly. You can view Kubernetes monitoring data on Site24x7 using pre-made and customizable dashboards, with full support for alert and notification profiles, reports, and a wide selection of plugins to expand your monitoring capabilities and see the bigger picture.

Site24x7 Kubernetes APM

Kubernetes doesn’t provide out-of-the-box support for APM and requires a specialized APM tool like Site24x7 to get the most observability data from within your applications. Site24x7 APM agents are available in eight languages to install: Java, .NET, PHP, Ruby on Rails, Node.js, Tomcat, and more. Irrespective of how your app is written, where you choose to host it, and the complexities involved in the delivery and consumption of the app, Site24x7's comprehensive APM solution covers it. Site24x7's APM monitors a variety of applications deployed within a Kubernetes cluster, and provides out-of-the-box support for major programming languages, serving as a versatile optimization tool for applications in any cloud-native environment.

For Java applications, the Site24x7 APM Insight Java agent connects directly into a Kubernetes ecosystem using InitContainers. The integration process begins with generating a Kubernetes secret to securely store the Site24x7 license key within the application's namespace. Next, an empty volume is created to facilitate the transfer of agent files during the InitContainers phase. This volume is then mounted into the application's container, along with the introduction of relevant environment variables. The final step involves modifying the startup command of the application container to initiate the Python agent startup script. Similarly, .NET applications benefit from Site24x7's .NET agent, designed for seamless deployment on Kubernetes platforms. The procedure mirrors that of Java applications, emphasizing the creation of a Kubernetes secret for the license key, establishment of an empty volume, and configuration of application containers with necessary environment variables.

Site24x7's PHP agent extends comprehensive monitoring capabilities to PHP applications within a Kubernetes setting, ensuring thorough performance surveillance. Node.js applications are supported by a dedicated Node.js agent, with the deployment process involving the generation of a Kubernetes secret for the Site24x7 license, establishment of an empty volume for agent file transfer, and configuration of environment variables within the application containers. For Python applications, Site24x7 offers the APM Insight Python agent, deployable via InitContainers, adhering to a similar integration process as outlined above.

In essence, Site24x7's APM solution is engineered to deliver unparalleled performance monitoring for applications orchestrated via Kubernetes. Accommodating a wide array of programming languages, the platform guarantees a seamless, integrated monitoring experience, enabling developers and system administrators to analyze and enhance application behavior within Kubernetes clusters effectively. Regardless of the environment, Site24x7 provides the tools necessary for comprehensive APM.

Site24x7's Kubernetes APM monitors

App response time: Monitor the application's response time within Kubernetes clusters to identify performance bottlenecks and ensure an optimal user experience.

Traces: Use distributed tracing to track requests across services and components within your Kubernetes environment, pinpointing the exact location of performance issues.

Database metrics: Track metrics related to your databases, such as query performance, connection times, and resource utilization, to align your database performance with your application requirements.

System metrics: Correlate app performance metrics with system metrics, including CPU, memory, and network usage, to understand how system resources impact app performance.

Cluster-, node-, and pod-level metrics: Gain visibility into the health and performance of your Kubernetes clusters, nodes, and pods to assess resource utilization, identify failed pods, and effectively manage workloads.

Logs and events: Collect and monitor Kubernetes logs and events, including pod logs, audit logs, and application logs, to diagnose issues and maintain a healthy container ecosystem.

AIOps for troubleshooting: Utilize AI-driven insights to detect anomalies, identify vulnerabilities, and expedite remediation processes.

Supported platforms and integrations

Along with monitoring K8s clusters on self-managed on-premises installations and private cloud, Site24x7 offers comprehensive Kubernetes monitoring support for a wide range of platforms including Azure Kubernetes Engine (AKE), AWS Elastic Kubernetes Service (EKS), AWS Fargate, Google Kubernetes Engine, MicroK8s, K3s, Red Hat OpenShift, Rancher Kubernetes Engine, Digital Ocean, Oracle Kubernetes Engine, and Kind clusters. Site24x7 APM Insight helps in automatically discovering and monitoring the essential performance metrics of applications running on various platforms such as Java, PHP, Node.JS, .NET, and Python in Kubernetes environments.

Installation

To install APM on Kubernetes, choose the agent according the platform, such as Python, Java, Node.js, .NET, and PHP. Ensure that the prerequisites mentioned are available before installation. To install an On-Premise Poller for Kubernetes, follow these instructions.

Ensure that the namespace is created in the site24x7-agent.yaml and site24x7-kube-state-metrics.yaml files, and that the namespaces are configured in the respective YAML files.

Important: If you have any node taints (pod restrictions) configured, Site24x7 agent pods cannot be spawned on the respective nodes. If so, your respective tolerations have to be added to the Site24x7 agent pod (this is not a default behavior and can only be identified on the fly during the deployments).

Customized Kubernetes dashboards

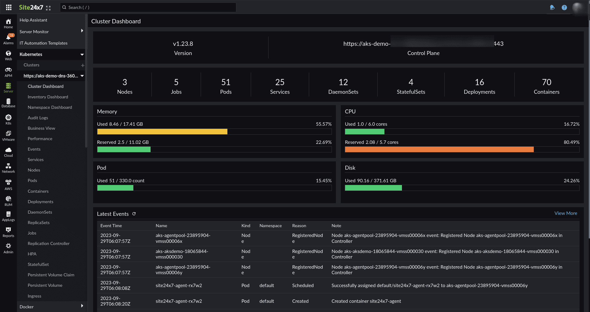
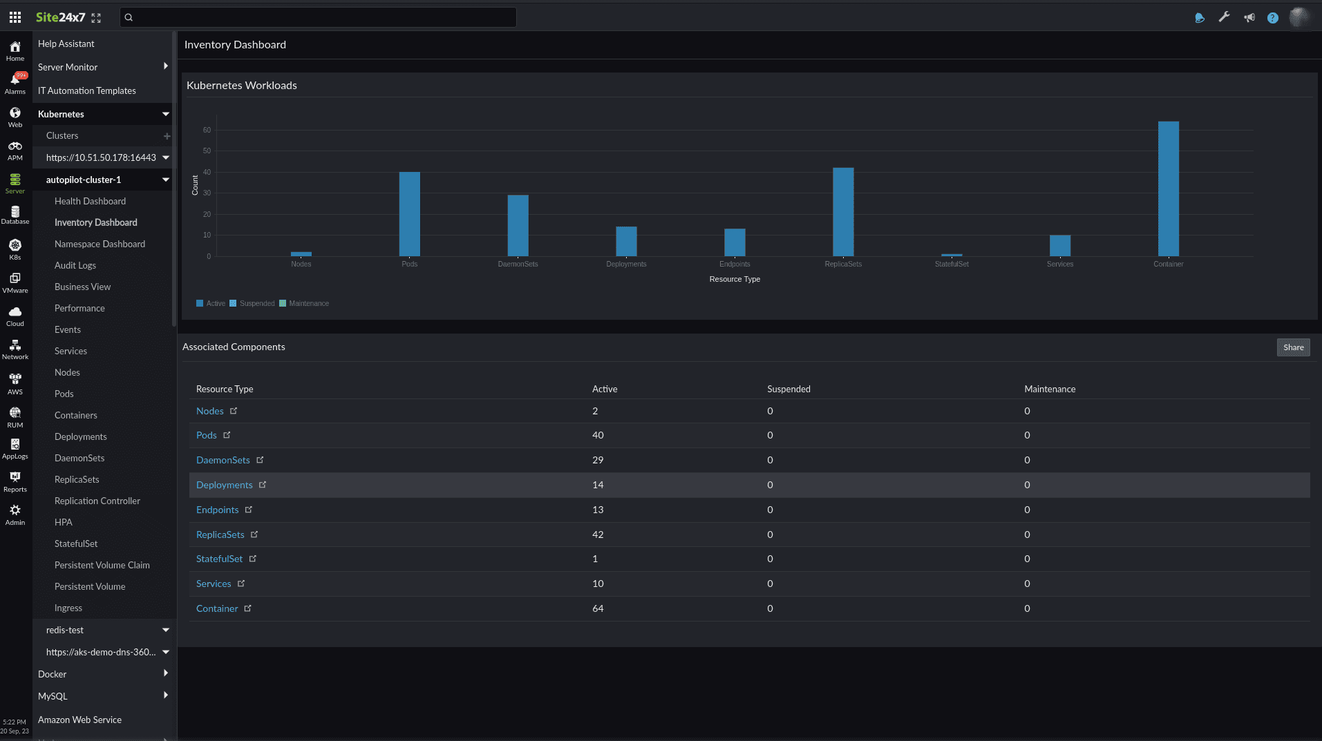
Site24x7 Kubernetes dashboards provide a centralized view of all your clusters, nodes, pods, services, DaemonSets, deployments, ReplicaSets, and jobs for your entire cluster. You can also access the namespaces dashboard and the inventory dashboard. With dashboards, you can visualize cluster performance, track resource utilization, and troubleshoot issues in real time.

cluster dashboard

Site24x7 also offers customizable dashboards that integrate with Prometheus, Grafana, and other tools to provide a unified view of your Kubernetes environment. Key features include:

  • Real-time monitoring and alerting.
  • Customizable widgets and templates.
  • Integration with popular tools and platforms.
  • Scalable and flexible architecture.
inventory dashboard

Apart from customizable dashboards, Site24x7 offers ready-to-use dashboards for comprehensive monitoring and insights into every level of your cluster, like resources and lists of events, including the cluster dashboard, inventory dashboard, node dashboard, pod dashboard, container dashboard, deployment dashboard, DaemonSets dashboard, ReplicaSets dashboard, and StatefulSets dashboard. Across these dashboards, get exhaustive insights into utilization, event logs, CPU, memory usage, and other level-specific metrics, with customizable widgets and layouts to drill down on your Kubernetes infrastructure components, with options to integrate with other Site24x7 features.

By leveraging Kubernetes dashboards, you can streamline your application management, enhance operational efficiency, and ensure optimal performance. Use customized Kubernetes APM dashboards to monitor, debug, manage, and improve the performance of your applications. Use accurate, real-time metrics for Kubernetes health at the inventory, namespace, and cluster-level dashboards. Get real-time visibility into each component, node, pod, and workload to make sense of your container environment. Site24x7 also provides pre-built and extensively customizable dashboards and reports to suit your business needs.

kubernetes containers

AIOps

AIOps is the application of artificial intelligence, machine learning, and data analytics to IT operations. In Kubernetes monitoring, Site24x7 AIOps helps you with early anomaly detection and troubleshooting. Site24x7 helps your teams stay ahead of the curve by detecting anomalies in your application deployment.

With AIOps included in Site24x7's Kubernetes monitoring, you can:

  • Continuously improve your app performance through anomaly detection.
  • Proactively avoid issues from building up through automated remediation.
  • Spot harmful trends in workloads and fix them before they impact users.

Powered by AIOps, Kubernetes forecasting helps make accurate predictions through customized thresholds on select metrics that trigger alerts upon breaches. Forecast data is displayed as dotted lines in line graphs, for key metrics like usage and utilization of CPU, memory, and disk at the node and pod levels, and in-depth cluster-level forecasts for deployments, DaemonSets, ReplicaSets, and running pods.

Reports

Site24x7 provides reports for your Kubernetes monitor in five different ways: summary reports, availability summary reports, busy hours reports, health trend reports, and performance reports.

Better together: Site24x7 and your apps on Kubernetes

Site24x7 auto-discovers and adds all cluster components from nodes, containers, pods, HPA, and ReplicaSets, and installs agents. With Site24x7:

  • Get unified, comprehensive, cluster-wide resource visibility with support for detailed, customized dashboards.
  • Track resource utilization and memory management with detailed, in-depth performance metrics delivered to you in the format you like.
  • Uncover stranded resources, failed pods, nodes, and workloads. Identify and fix specific issues to ensure a healthy container ecosystem, especially unusual patterns anywhere within the cluster, and fix them before it impact the users.
  • With cloud-native scalability effortlessly handle large volumes of trace data with minimal overhead in high-traffic conditions.
  • Get advanced visualization and analytics to grasp the performance and behavior of your distributed systems.

With professional support across multiple channels and the option to access premium support features along with a vibrant community to boot, Site24x7 is a natural choice for DevOps teams for a comprehensive Kubernetes observability platform.